Project

General

Profile

Actions

Feature #518

open

Parameters Panel

Added by Morbott over 10 years ago.

Status:
New
Priority:
Normal
Assignee:
-
Category:
OS3D_Ergonomy
Target version:
-
Start date:
04/01/2015
Due date:
% Done:

0%

Estimated time:

Description

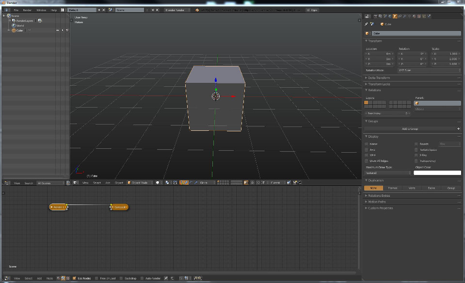
A persistent parameters panel on the right side, or one signle floating one that updates based on what you have selected. This instead of having to double click on a node every time you want to see or do anything. It's a little frustrating not knowing what parameters a node has until you double click and clutter up the screen.
Maybe have a few tabs like the Scene tree panel o the left. That way you can have a Object panel with parameters for repositioning, scaling and lighting,scene, camera, nodes etc.
I attached an image of Blender reconfigured to look sort of like OpenSpace3SD, but with a paramater's panel on the side. No more windows popping up and then disappearing, just clean, with all the info there for the user to see.

Here's a similar thing in Unreal4 with the panel on the right:
https://www.google.ca/search?q=unreal+4+interface&source=lnms&tbm=isch&sa=X&ei=HVQcVY_3CMLVgwSe34DYCw&ved=0CAcQ_AUoAQ&biw=1682&bih=954#imgdii=_&imgrc=GOqUbt0eqOz4dM%253A%3B3KMKCZlgQswMBM%3Bhttp%253A%252F%252Fi1.wp.com%252Fblog.digitaltutors.com%252Fwp-content%252Fuploads%252F2014%252F05%252FInterface.jpg%3Bhttp%253A%252F%252Fblog.digitaltutors.com%252Fmoving-udk-unreal-engine-4-things-need-know%252F%3B800%3B450


Files

Interface.JPG (94.6 KB) Interface.JPG Morbott, 04/01/2015 10:23 PM

No data to display

Actions

Also available in: Atom PDF